• 首页

  • 信息公开

    • 收支明细
    • 财务会计报告
    • 年度工作报告
  • 新闻中心

    • 慈善要闻
    • 市县聚焦
    • 慈善创新
    • 协会公告
    • 协会文件
    • 陕慈快讯
  • 慈善项目

  • 慈善基金

  • 志愿者

    • 志愿者动态
    • 星级志愿者
    • 志愿者申请
    • 志愿者规范
  • 慈善文化

    • 专家观点
  • 三秦大爱

    • 慈善人物
    • 爱心故事
  • 关于我们

    • 协会介绍
    • 协会章程
    • 组织架构
    • 领导成员
    • 理事成员
    • 联系我们
    • 下载中心
    • 机构资质
登录注册 退出

→ 新闻中心

  • 慈善要闻
  • 市县聚焦
  • 慈善创新
  • 协会公告
  • 协会文件
  • 陕慈快讯

扫一扫关注微信公众号

最新项目更多>>

  • 陕西寒冬送暖计划

    已筹款:¥190135.46
  • 扶智助学计划

    已筹款:¥13018.12

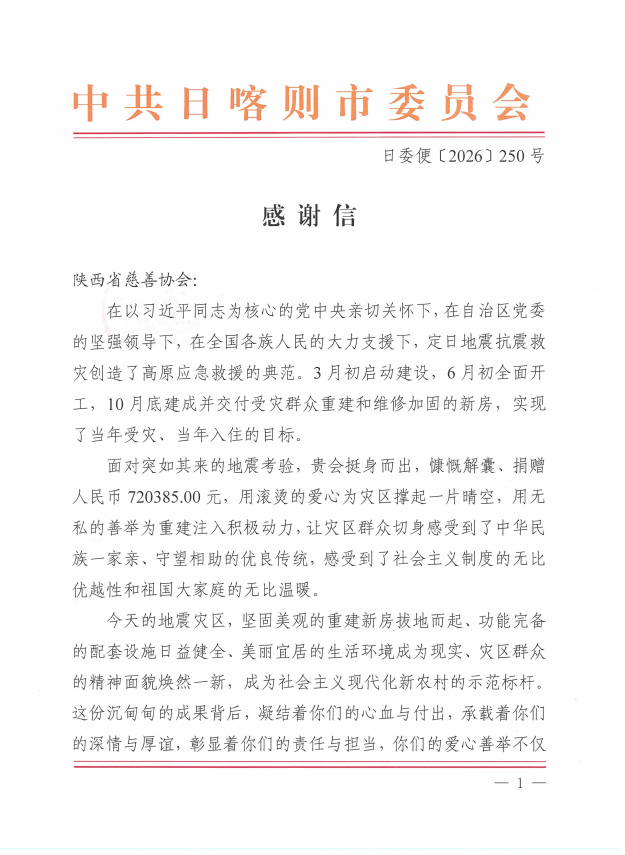
日喀则市委、市政府致陕西省慈善协会的感谢信

2026-03-24 14:17

来源:本站

image.png

image.png

捐赠账号

开户单位:陕西省慈善协会

开 户 行:中国光大银行西安分行营业部

捐赠账号:78660188000033857

咨询电话:029-63917986 (财务部)

网络筹款:029-63917951 (网信部)

备注:通过银行汇款方式捐赠,请注明捐款用途及联系方式,未明确用途的善款将用于符合《慈善法》要求及我会宗旨的慈善公益项目。

陕西省慈善协会 备案:陕ICP备16015366号

地址:西安市新城区省政府前大楼2-82室 电话:029-63917976 63917978 传真:029-63917978

技术支持:北京厚普聚益科技有限公司

  • 陕西省慈善协会微信公众号